

第1页 / 共8页

第2页 / 共8页
该文档为免费文档,您可直接下载完整版进行阅读
© 版权声明
文章版权归作者所有,转载请注明来源,未经允许请勿转载。本站内容均来自用户投稿或网络公开收集,本站只做展示,不对内容真实性负责。
THE END
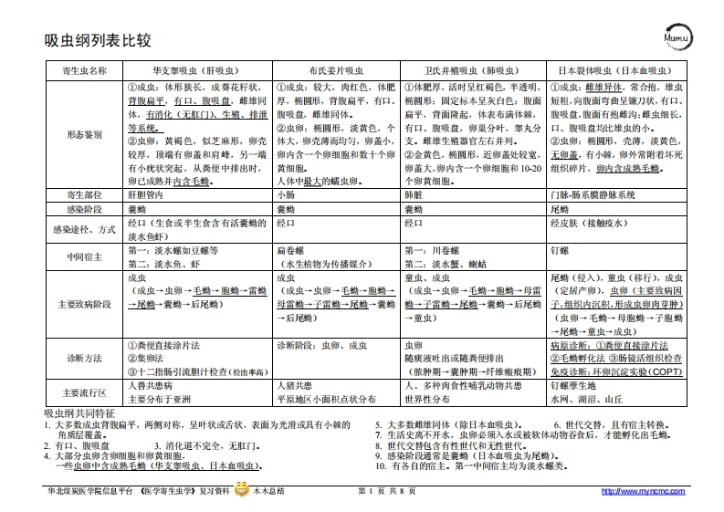
吸虫纲列表比较寄生虫名称华支睾吸虫(肝吸虫)布氏姜片吸虫卫氏并殖吸虫(肺吸虫)日本裂体吸虫(日本血吸虫)①成虫:体形获长,成菱花籽状,①成虫:较大,肉红色,体肥①体肥厚,活时呈红褐色,半透明,①成虫:雌雄异体,常合抱,推虫置腹扁平,有口、腹吸杜,雌雄同厚,椭圆形,骨腹扁平,有口、椭圆形:固定标本呈灰白色:腹面短粗,向腹面弯曲呈镶刀状,有口、体,有消化(无肛门)。生殖、排泄腹吸牡,雌雄同体。扁平,骨面隆起,体表布满体棘,腹吸苴,腹面有抱雌沟:雌虫细长,形态鉴别等系统。②虫卵:椭圆形,淡黄色,个有口、腹吸盘,卵巢分叶,睾丸分口、腹吸牡均此雄虫的小。②虫卵:黄褐色,似芝麻形,卵壳体大,卵壳薄而均匀,卵盖小,支。雌雄生殖器官左右并列,②虫卵:椭圆形,壳薄,淡黄色,较厚,顶端有卵盖和肩蜂,另一端卵内含一个卵细胞和数十个卵②金黄色,椭圆形,近卵盖处较宽,无卵盖,有小翰,卵外常附着坏死有小疣状突起,从粪便中排出时,黄细胞卵盖大,卵内含一个卵细胞和10-20组织碎片,奥内含成熟毛数。卵己成熟并内含毛数,人体中星太的镭虫卵。个卵黄细胞,寄生部位肝胆管内小肠肺脏门脉-肠系膜静脉系统感染阶段囊蚴囊蚴囊蚴尾蚴感染途径、方式经口(生食或半生食含有活囊蚴的经口经口经皮肤(接触坡水)淡水鱼虾)中间宿主第一:淡水螺如豆螺等扁卷螺第一:川卷螺钉螺第二:淡水鱼、虾(水生植物为传播媒介)第二:淡水蟹、喇蛄成虫成虫童虫、成虫尾蚴(侵入),童虫(移行),成虫(成虫→虫卵→毛蚴→胞蚴→雷蚴(成虫→虫卵→毛蚴→胞蚴→(成虫→虫卵→毛蚴→胞蚴→母置(定居产卵),虫卵(主要致病因主委致病阶段→尽蚴→囊蚴→后尾蚴)母雷蝴→子雷蝴一尽蚴→囊蚴蚴→子雷蚴→尽蚴→囊蚴→后尾蝴子,组织内沉积,形成虫卵肉芽肿)→后尾蚴)→童虫)(虫卵→毛蝴→母胞蚴→子胞蝴→尾蚴→童虫→成虫)①粪便直接涂片法诊断阶段:虫卵、成虫虫卵店原诊断:①強便直接涂片法诊断方法②集卵法随痰液吐出或随粪便排出②毛蚴孵化法③肠镜活组织检查③十二指肠引流胆汁检查(检出*高)(脓肿期一→囊肿期→纤维鞭痕期)免疫诊断:环卵沉淀实验(COPT)人兽共悲病人猪共患人、多种肉食性哺乳动物共患钉螺孽生地主委流行区主要分布于重洲平原地区小面积点状分布世界性分布水网、湖沼、山丘吸虫纲共同特征L.大多数成虫骨腹扁平,两侧对称,呈叶状或舌状,表面为光滑或具有小棘的5.大多数雌雄同体(除日本血吸虫)。6.世代交替,且有宿主转换.角质层覆盖,7.生活史离不开水,虫卵必须入水或被软体动物吞食后,才能翱化出毛蚴2.有口、腹吸盘3.消化道不完全,无肛门&.世代交替包含有性世代和无性世代。4.大部分虫卵含卵细胞和卵黄细胞,9.感染阶段通常是囊蚴(日本血吸虫为尾蚴).一些虫卵中含成熟毛粉(华支整吸虫、日本血吸虫)。10.有各自的宿主。第一中间宿主均为淡水螺类。华北煤炭医学院信息平台(医学寄生虫学)夏习资料世木木总结第】页共8页bttp:/www.myncmc.com
请登录后查看评论内容