

第1页 / 共1页
已完成全部阅读,共1页
© 版权声明
文章版权归作者所有,转载请注明来源,未经允许请勿转载。本站内容均来自用户投稿或网络公开收集,本站只做展示,不对内容真实性负责。
THE END
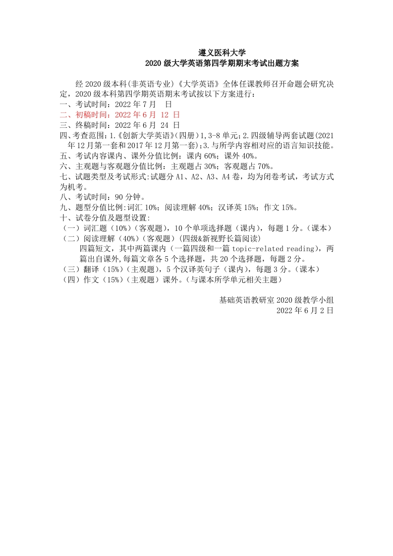
遵义医科大学2020级大学英语第四学期期末考试出题方案经2020级本科(非英语专业)《大学英语》全体任课教师召开命题会研究决定,2020级本科第四学期英语期末考试按以下方案进行:一、考试时间:2022年7月日二、初稿时间:2022年6月12日三、终稿时间:2022年6月24日四、考查范围:1.《创新大学英语》(四册)1,3-8单元:2.四级辅导两套试题(2021年12月第一套和2017年12月第一套):3.与所学内容相对应的语言知识技能。五、考试内容课内、课外分值比例:课内60%:课外40%。六、主观题与客观题分值比例:主观题占30%:客观题占70%。七、试题类型及考试形式:试题分A1、A2、A3、A4卷,均为闭卷考试,考试方式为机考。八、考试时间:90分钟。九、题型分值比例:词汇10%:阅读理解40%:汉译英15%:作文15%。十、试卷分值及题型设置:(一)词汇题(10%)(客观题),10个单项选择题(课内),每题1分。(课本)(二)阅读理解(40%)(客观题)(四级&新视野长篇阅读)四篇短文,其中两篇课内(一篇四级和一篇topic-related reading),两篇出自课外,每篇文章各5个选择题,共20个选择题,每题2分。(三)翻译(15%)(主观题),5个汉译英句子(课内),每题3分。(课本)(四)作文(15%)(主观题)课外。(与课本所学单元相关主题)基础英语教研室2020级教学小组2022年6月2日
请登录后查看评论内容